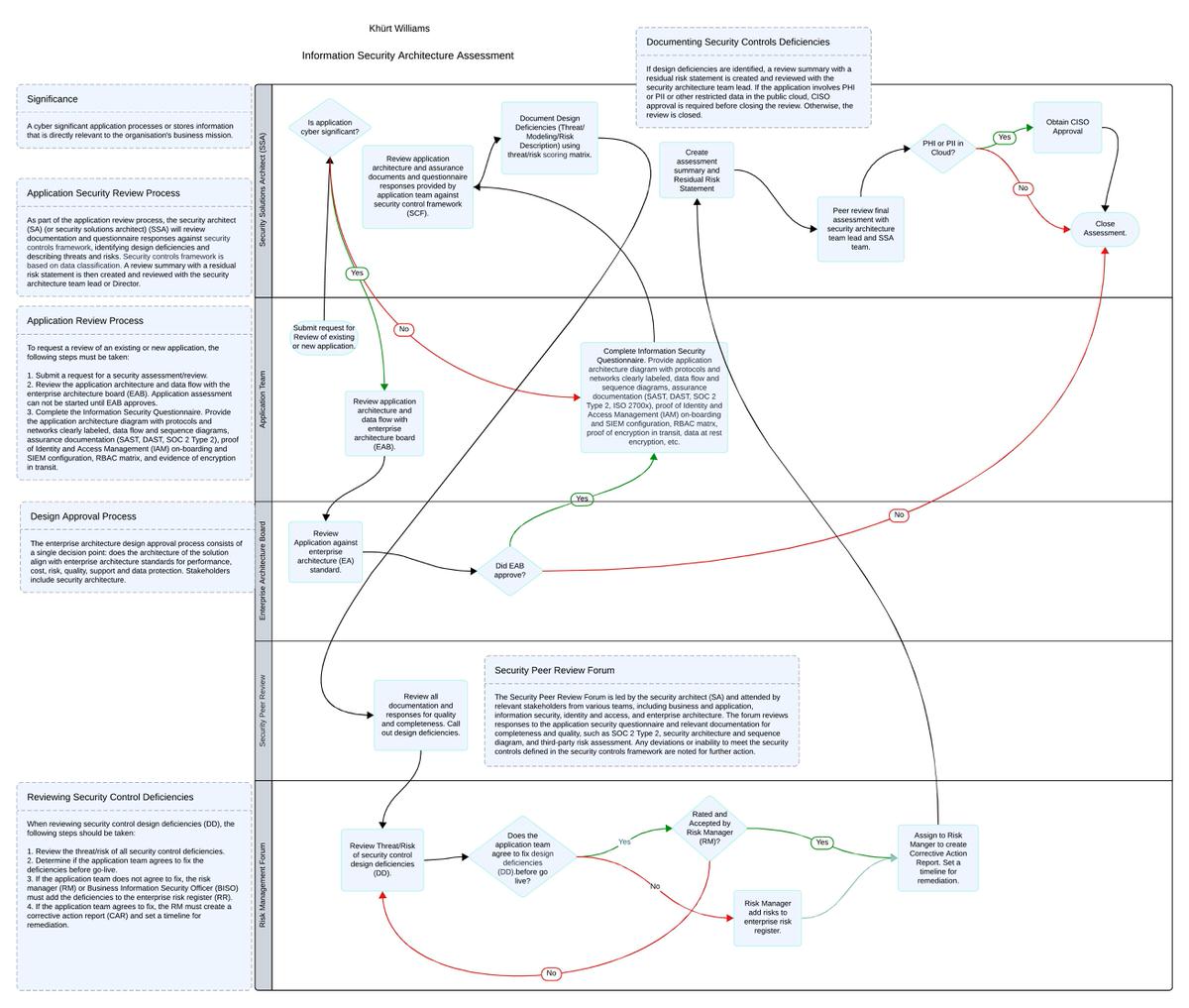
Architectural debt is more than messy code.
As a dev, “technical debt” meant hacks. As an enterprise architect, I see debt across layers:
• Apps/infra: overlapping systems
• Business: fuzzy ownership, outdated processes
• Strategy: misdefined capabilities that derail change
Our job as EAs: make this debt visible, map AS-IS vs TO-BE, and be ready when the org is.
Great read by Frederick Vanbrabant: https://buff.ly/nd7ojOA




