New Anti-Aging Evidence For Estrogen Organ Clocks Add to the Benefits of Replacement After Menopause
Eric Topol
Jul 5
"...the case for estrogen replacement in women after menopause has strengthened."
https://erictopol.substack.com/p/new-anti-aging-evidence-for-estrogen
#Health #Healthcare #HRT #Aging #Women #WomensHealth #Ovaries #Ovary
#ClimateChange is #Dangerously Shifting #Avalanche Patterns : Medium
#Probiotics can help #Heal ravaged #Coral #Reefs : Pop Sci
Male #Mice can grow #Ovaries if their #Pregnant #Mums are #Iron deficient : Nature
Check our latest #KnowledgeLinks
Scientists find microplastics in semen and ovaries.
Spanish researchers have identified different types of plastics in seminal plasma and ovarian follicular fluid.
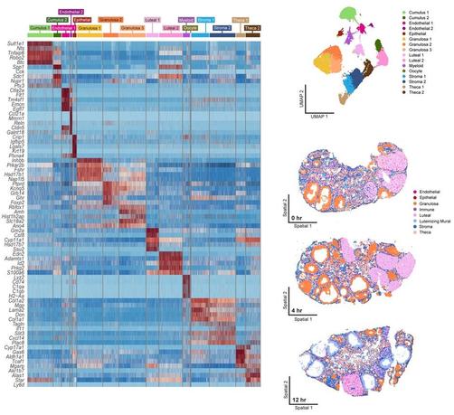
Ovulation is complex & tightly controlled in a spatiotemporal manner, but how? This study reports single-cell & spatial transcriptomics in mouse #ovaries, providing specific temporal & localization profiles across #ovulation as a community resource @PLOSBiology https://plos.io/4ej19NT
Naga Munchetty: My first period at 15 made me faint and throw up - but doctors told me it was normal | The Independent
www.independent.co.uk/news/uk/home...
#OvarianCyst
#Ovaries
#PeriodPain
#Periods
Naga Munchetty: My first perio...
Naga Munchetty: My first period at 15 made me faint and throw up - but doctors told me it was normal | The Independent
https://www.independent.co.uk/news/uk/home-news/naga-munchetty-period-health-adenomyosis-hay-festival-b2757559.html
god I can't wait for this election to be over
ovary: you know what would be worse?
...please no
ovary: if i blew a couple of cysts right now
whyyyyy
#pcos #cyst #ovariancyst #ovaries #ohno #myovaries #womenshealth
An #experimental #pill cut #Hotflashes and improved #sleep for #women in #menopause โ without using #hormones
The #drug, called #elinzanetant, works by blocking the #brain #chemicals responsible for #hotflashes and #NightSweats โ what doctors call #vasomotor #symptoms โ in #women whose #ovaries have slowed #production of the #hormones #estrogen and #progesterone.
#Women #Transgender #LGBTQ #LGBTQIA #Health #Healthcare
https://www.cnn.com/2024/08/22/health/menopause-hot-flash-pill-study
If๐ฉ๐ฟ๐๐ Algerian boxer Imane Khelif has those levels of #testosterone in the blood that I am reading about, it is because it does not have #Ovaries but functional #Testicles.
I have read that she has XY sexual pair of #Chromosomes.
It doesn't matter if #Khelif has a #Penis or not.
My uncle was a ๐ฅ#boxer here in #Sevilla and this is a shame for those of us who think that #Boxing is a #Sport๐๐ฅ
V NYTimes:
Is Delaying #Menopause the Key to Longevity? https://www.nytimes.com/2024/06/24/well/live/menopause-ovaries-womens-health-longevity.html?unlocked_article_code=1.3k0.UIbX.cv1fnbBsgbpj
'While women, on average, live longer than men, they spend more time living with diseases or disabilities. It is the #ovaries truncated life span that also makes them a promising site for experimentation. Researchers think that prolonging their function, better aligning the length of their viability with that of other organs, could potentially alter the course of a womanโs health'
#NoPaywall #GiftLink
Losing Both Ovaries Could Come at a Serious Cost to The Brain, Researchers Find
https://www.sciencealert.com/losing-both-ovaries-could-come-at-a-serious-cost-to-the-brain-researchers-find #health #brain #ovaries #hormones #heart #bones #brain #ImmuneSystem #WhiteMatter
Dementia risk in pre-menopausal women linked to having their overies removed which can cause cognitive decline - Gloucestershire Live
https://www.gloucestershirelive.co.uk/news/health/dementia-risk-women-linked-common-9373516?int_source=amp_continue_reading&int_medium=amp&int_campaign=continue_reading_button#amp-readmore-target
A Change in The Development of Our Ovaries Could Have Led to Bigger Brains
https://www.sciencealert.com/a-change-in-the-development-of-our-ovaries-could-have-led-to-bigger-brains #hominin #brain #evolution #ovaries #energycost #follicles
A flame ribbon brush painting with vertical and horizontal symmetry painting of a women's ovaries and fallopian tubes (women's reproductive system) in Infinite Painter
#ovaries #ReproductiveSystem #infinitepainter #symmetry #medicalart #fallopiantubes #symmetry
Mum thought she had chest infection - months later she was diagnosed with 'first cancer of its kind in world'
https://www.msn.com/en-gb/health/other/mum-thought-she-had-chest-infection-months-later-she-was-diagnosed-with-first-cancer-of-its-kind-in-world/ar-BB1k5Fzj?ocid=winp2fptaskbarhover&cvid=e4383d23362f4cd99697124ecea0970c&ei=12
#Cancer
#Chest
#Ovaries
#FluidOnTheLung
#ChestInfection
#Antibiotics
#Appendix
#Bowel
#Rectum
#GobletCell
#UniversalCredit
#Donations
Ovary Appendage Dismissed as Functionless May Act Like The Organ's 'Tongue'
https://www.sciencealert.com/ovary-appendage-dismissed-as-functionless-may-act-like-the-organs-tongue #anatomy #ovaries #ReteOveraii #ovulation