Creating a Project Assistant with Claude and Todoist
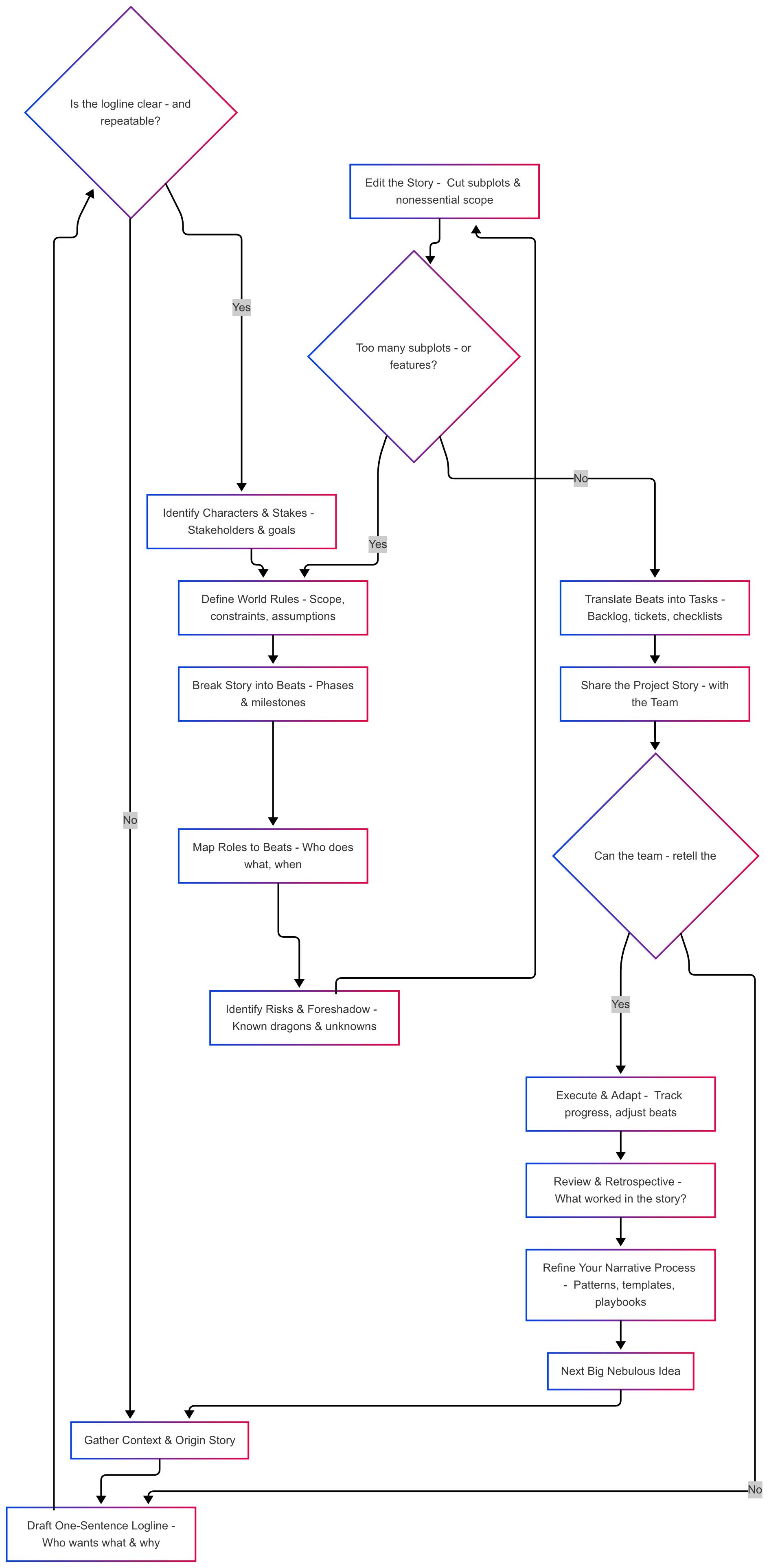
Claude 3.5 Sonnet surpasses OpenAI's GPT-4o with its 'Project' feature, capable of creating custom chatbots and integrating with Todoist. Todoist's simple interface and powerful API complement Claude, allowing for automation of project tasks and creation of comprehensive timelines. The potential for AI applications like Claude to interact with various platforms is promising for the future.https://leonfurze.com/2024/07/29/creating-a-project-assistant-with-claude-and-todoist/











