#serotonin

Supplement Inspektorsupplementinspektor
2025-12-03

Supplement Inspektor präsentiert eine umfassende Analyse zu L-Tryptophan: Diese essenzielle Aminosäure fungiert als Vorstufe von Serotonin und Melatonin, verbessert Schlafqualität, verkürzt Einschlafzeit und unterstützt emotionales Wohlbefinden. Wissenschaftliche Studien belegen positive Effekte auf Stimmung und Schmerzwahrnehmung. supplementinspektor.de/l-trypt

trndgtr.comtrndgtr
2025-11-18

Serotonin & Dopamine Surge - Andrew Huberman

2025-11-14

New publication: #Serotonin modulation of #metabolism and #stress response in Pseudomonas fluorescens.
doi.org/10.1186/s12915-025-024

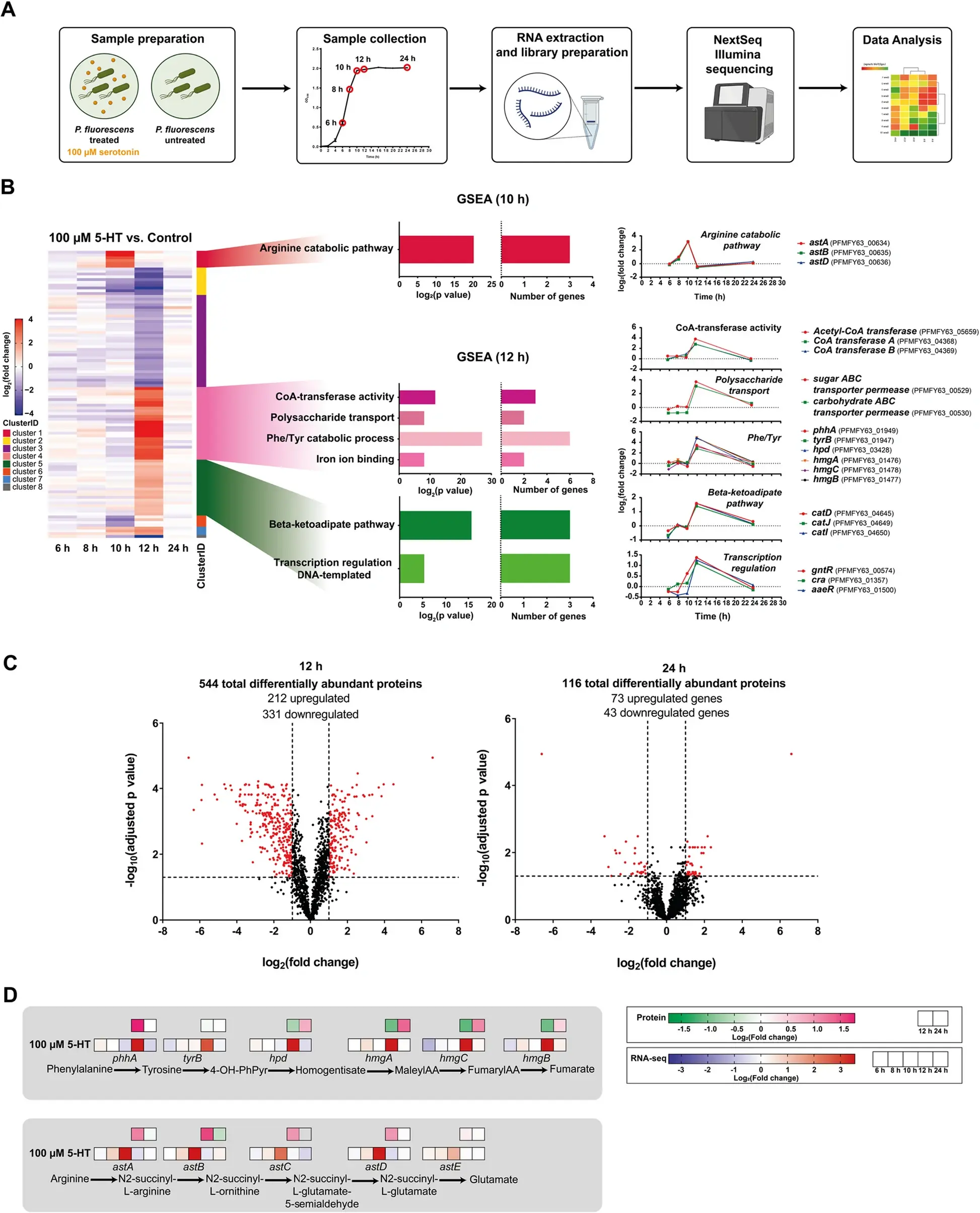
Figure 2 in Waclawiková and others (2025): "Serotonin metabolism protects P. fluorescens from oxidative stress possibly via upregulation of phenylalanine and tyrosine catabolic pathways. A RNA-seq experimental design. B Heat map of the genes that are significantly regulated (at 10 and 12 h) in the presence of serotonin as compared to the untreated control. Data represent log2(fold change). FDR ≤ 0.05, fold change ≥ 2. GSEA analysis of upregulated genes from stimulation with serotonin (FDR ≤ 0.05, fold change ≥ 2) after 10 h and 12 h. Data show -log2(p value) for specific GO biological pathways (bar graphs on the left); number of genes involved in the regulated pathways (bar graphs in the middle); and, expression patterns of individual genes involved in the regulated pathways (graphs on the right). C Volcano plots of differentially abundant proteins after 12 h (left panel) and 24 h (right panel) of stimulation with serotonin in P. fluorescens. D Overview of phenylalanine, tyrosine and arginine catabolic pathway and its regulation by serotonin on the RNA and protein level"
Supplement Inspektorsupplementinspektor
2025-11-10

5-HTP (L-5-Hydroxytryptophan) ist die direkte Vorstufe von Serotonin und kann bei Schlafstörungen, Depressionen und Gewichtsproblemen helfen. Supplement Inspektor hat getestet: Die Aminosäure aus der Afrikanischen Schwarzbohne passiert die Blut-Hirn-Schranke mit 70% Effizienz und zeigt bereits nach wenigen Tagen erste Effekte. Volle Wirkung nach 1-2 Wochen! supplementinspektor.de/5-htp/

2025-10-30

Serotonin ist als „Glückshormon“ bekannt. Dabei ist der Botenstoff eigentlich kein Hormon und kann außerdem noch viel mehr, als auschließlich unser Glücksgefühl zu beeinflussen. Erst allmählich entdeckt die Wissenschaft, was Serotonin alles kann. Das weckt Hoffnungen, Krankheiten künftig gezielter therapieren zu können.

#Endokrinologie #Gesundheit #Hormone #Körper #MaxDelbrückCenter #Medizin #Serotonin #Forschungsquartett

detektor.fm/wissen/forschungsq

Supplement Inspektorsupplementinspektor
2025-10-24

Supplement Inspektor analysiert L-Tryptophan: Diese essenzielle Aminosäure fungiert als Vorstufe von Serotonin und kann Schlafqualität sowie Stimmung positiv beeinflussen. Studien zeigen verkürzte Einschlafzeit und verbesserte Schlafarchitektur. Die Umwandlung zu Melatonin unterstützt den natürlichen Schlaf-Wach-Rhythmus. supplementinspektor.de/l-trypt

Mix Mistress Alice💄MixMistressAlice@todon.eu
2025-10-19

"Did you know that nearly one in five UK adults - and almost one in four women - are currently taking antidepressants? Yet according to my guest this week, the fundamental theory behind these prescriptions may be built on remarkably shaky ground.

Joanna Moncrieff is Professor of Critical and Social Psychiatry at University College London, consultant psychiatrist for the NHS, and the author of the groundbreaking book, Chemically Imbalanced: The Making and Unmaking of the Serotonin Myth.

In our thought-provoking conversation, Joanna explains how the widely accepted belief that depression is caused by a chemical imbalance or serotonin deficiency has little scientific evidence to support it. This theory, which became popularised in the 1990s through pharmaceutical industry marketing, has fundamentally changed how we view our emotions and mental health."—

Dark Truth About Antidepressants & How Big Pharma Fooled Everyone >

youtu.be/ynDbdAb8yxU?si=MnGj-i

#interview #Joanna_Moncrieff #antidepressants #mental_health #serotonin_myth #health #pharmaceutical_industry #well_being #big_pharma #psychiatry #psychology #trauma #emotions #serotonin #SSRIs #SNRIs #NRIs#TCAs #TeCAs #trauma #depression #mental_wellbeing #therapy #medicine #research

KEXP 🎶 #NowPlaying BotKEXPMusicBot@mastodonapp.uk
2025-10-18
Ufuk Safakufuksfk
2025-10-06

She also said serotonin + endocannabinoids are key:

– Serotonin lowers anxiety

– Endocannabinoids promote relaxation + fight hyperactivity

Sounds solid, and she linked scientific refs. Of course, she’s also selling products…

Howard Smith MD, AMDrhowardsmith@masto.nyc
2025-10-05

Diet Drugs Kill Libido. The GLP-1 diet drugs like semaglutide and tirzepatide that help you lose weight could very well kill or at least curb your sex drive. #glp1 #libido #intimacy #sex #dopamine #serotonin
instagram.com/p/DPaxhg_CW9B/

Supplement Inspektorsupplementinspektor
2025-10-01

Supplement Inspektor hat 5-HTP getestet: Diese Aminosäure aus afrikanischen Schwarzbohnen (Griffonia simplicifolia) erhöht den Serotoninspiegel und kann bei Schlafstörungen, Depressionen und Angstzuständen helfen. Die Wirkung tritt bereits nach 1-2 Tagen ein, volle Effekte nach 1-2 Wochen. Dosierung: 50-300mg täglich. supplementinspektor.de/5-htp/

Supplement Inspektorsupplementinspektor
2025-09-14

L-Tryptophan ist eine essenzielle Aminosäure, die als Vorstufe von Serotonin fungiert und Schlafqualität sowie Stimmung positiv beeinflusst. Supplement Inspektor analysiert die Wirkung: Verkürzte Einschlafzeit, bessere Schlafarchitektur und emotionales Wohlbefinden. Studien belegen die Effektivität bei richtiger Dosierung. supplementinspektor.de/l-trypt

2025-09-07
#FotoVorschlag: #Leuchtreklame // Neon #signs

Ein letzter Beitrag noch aus dem #UniversumBremen (Mitmachmuseum) und der aktuellen Sonderausstellung "Liebe". Ist zwar Reklame für #Liebe, aber sie leuchtet // A final post from Universum #Bremen, a science #museum, and its temporary #exhibition about #love. The neon signs say things like "dopamine", "elixir of life", "pounding heart", "seretonin", "courage", "stress", "estrogen", and a few English words you can make out (pun not intended)


#neonSigns #neonSign #neonLights #Kunst #art #Kunstinstallation #artInstallation #Herzklopfen #Lebenselexir #Dopamin #Serotonin #Museum
A vertical diptych showing a close-up of a ceiling installation from two slightly different angles. The installation features a collection of pink, orange, yellow, and purple paper lanterns hanging at varying heights. Interspersed among the lanterns are several neon signs spelling out German words in a fluid, script-like font. In the top image, words like 'Herzklopfen' (heartbeat) and 'Endorphin' are visible. The bottom image shows words such as 'Dopamin' (dopamine), 'Stress', and 'Lebenselixier' (elixir of life). The entire setup is suspended from a grid-like metal structure, and the background is dark, drawing focus to the colourful, illuminated display.
szenenight bremenszenenight
2025-09-05

Joris Voorn meldet sich mit seinem emotionalsten Werk zurück! „Serotonin“ ist das Ergebnis von 20 Jahren musikalischer Reise und persönlichen Erfahrungen. Entdecke die 14 kraftvollen Tracks, die dich mitnehmen auf eine emotionale Klangreise. Hör rein und fühl den Beat!


[Zum Artikel](szenenight.de/musik/joris-voor)

Stop, Drop and Roll For Emotional Fires Aims To Prevent Suicide

Bryan Johnson

It always seemed like Regina Renaye Kinney, now 41, had it all as a smart, successful businesswoman. But for years, very few people knew that she was mired in the depths of a serious depression. “I would hide through my achievements and good grades and good jobs,” she recalls. “But I was really masking. On the inside, I was miserable.” The disconnect between her inner self and what she projected to the world felt unbearable and drove her to multiple suicide attempts […]

onlinemarketingscoops.com/2025

Client Info

Server: https://mastodon.social
Version: 2025.07
Repository: https://github.com/cyevgeniy/lmst