3Brain

We empower researchers to explore #intelligent biological networks by linking them to #information technology.

#blogging about #neuroscience #networks #brain #semiconductor-based biointerfaces

#organizing the Massimo Grattarola Award to help young researchers get their ideas funded

2023-06-27

🚨 Are you at #MPS2023 and curious about cutting-edge brain-on-chip #biointerfaces?

Come by and have a chat with us! No matter if brain #organoids, #spheroids or acute tissue #slices, we have so much to show! 🔬

More about @3Brain's technology:

3brain.com/technology/accura-3

2023-06-26

Next week: Come explore our groundbreaking 3D microchips at #ISSCR2023 in Boston, USA!

No matter if #iPSC, primary neurons, or brain #organoids, @3Brain's #biointerface technology is revolutionizing neuroscience and advancing #stem cell research.

#drugdiscovery #screening

2023-06-26

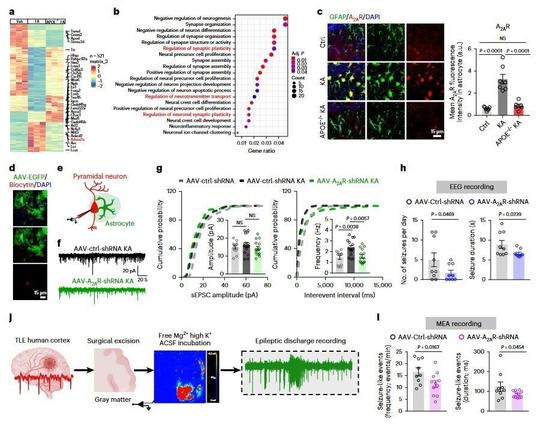
Chen et al. report about #LARAs, a new #astrocyte subtype with excessive lipid accumulation, driving #epilepsy progression. Using @3Brain's high-res #biointerface tech, they probe how APOE4 polymorphism influences #epileptiform electrical #activities.
➡️ nature.com/articles/s41593-023

2023-06-15

We are looking forward being at the next Organ-on-chip & organoids workshop in Zurich organized by @CSEMInfo !

@3Brain's Accura-3D chip was co-developed with the amazing talent at CSEM!

More info for the workshop:
csem.ch/en/events/next-gen-org

2023-05-31

Using @3Brain's high-resolution #biointerface technology, Monteverdi et al. unveiled a significant frequency dependence and spatial #anisotropy in cerebellar network processing, expanding our current understanding of these complex #circuits.
#cerebellum
mdpi.com/2227-9059/11/5/1475

2023-05-24

Giasante et al. found PCDH19-negative hyperexcitable neurons and global reduction in #network activity, offering new insights into this complex #neurodevelopmental disorder.
Aided by 3Brain’s high-resolution #biointerface technology!
Check out:
nature.com/articles/s41380-023

2023-05-17

Exciting news!

@3Brain's @DenizPhd will soon come to Canada! We'll be showcasing our innovative high-density 3D #biointerface technology, a game-changer in neural complexity research.

Can't wait to connect at the 16th @CAN_ACN conference!
#3Brain #BrainTech #

2023-05-10

Unraveling epilepsy mysteries w/ @3Brain's cutting-edge #biointerface tech! 🧠🌀

A study by Boucher-Routhier et al. ⬇️ used #GANs to analyze rare #spiral wave activity in cortical networks, key to understanding epilepsy.

Our high-res #microchip tech enabled detailed monitoring, paving the way for new treatment insights! 🚀🔬 #seizure #neuralcomplexity

Please read:
ncbi.nlm.nih.gov/pmc/articles/

2023-05-03

Interested in groundbreaking #biointerfaces for functional recording of #neuronal activity in 2D and #3D model systems? #organoids

Meet @denizphd at #FRM2023 ☀️ Algarve ☀️ !

Also: If you are a #neuroscience PhD/PostDoc currently looking for opportunities, feel free to come by!

2023-04-26

How to rapidly screen for #neuromodulating compounds?

Free cultured cortical #spheroids 🧠 offer quick control over cell composition & functional testing

➡️ Coupled with @3Brain's #biointerface tech for drug screening & disease modeling 🔬
#stemcells

buff.ly/41GkEZl

2023-04-20

Counterintuitive finding by Ganbat et al. from Hanyang University, Korea:

Aβ42 treated #neuronal cultures have impaired develop. network transition from a low frequency, high duration burst pattern to a high frequency, low duration.

#brain #connectomics mdpi.com/1422-0067/24/7/6641

2023-04-14

Meet us today at iPSZurich!

2023-04-05

What can #biointerfaces do for functional screening in #stemcells and #organoids?

Are you interested in studying emerging behaviors in cellular #networks?

We got just the right tech for you!

Meet us at iPSZurich on the 14th of April to get a glimpse into the #future

2023-03-28

Can #exosomes from #nasal fluid be used as diagnostic tool for #Alzheimer's disease?

Check out the wonderfully creative pre-print use of our high-resolution #biointerface technology from Sang Seong Kim and colleagues from Hanyang University:
biorxiv.org/content/10.1101/20
#biomarkers

2023-03-22

#GoeMe23: Let's talk about the versatility of #biointerfaces for your research!

Biointerface technologies promise label-free, functional recording of #neuronal activity for #organoids, acute tissue slices, and primary cell culture.

We are excited to be exhibiting our innovative technology at The 15th Göttingen Meeting of the German Neuroscience Society.

Come by booth Nr. 18 to chat about #functional recording, #phenotypic screening, #connectivity, and much more!

2023-03-20

Can functional #connectomics help with uncovering the #neurobiological roots of #Alzheimer's disease?

With the advent of new model systems for Alzheimer's disease, such as patient derived #organoids, and new technologies to assess function phenotypes (such as #biointerfaces), the field seems finally ripe for new molecular discoveries.

Check out our latest #research pulse blog:

3brain.com/research-pulse/losi

2023-03-16

What #functional perturbations drive #neurodegenerative disease?

Meet us at #ADPD23 to see how our first-in-class 3D chip can grant unparalleled access to the #microcircuitry of your in vitro/ex vivo model systems & yield novel #biological insights.

#biointerface #organoids #alzheimer #parkinson #epilepsy #stemcells

2023-03-10

🚨 We're #hiring!

We're looking for a #FieldApplicationScientist to join the R&D team in our Italian office!

Click here to know more about this job opportunity: ➡️
uploads-ssl.webflow.com/5ddb90

2023-03-06

🚨 Attention young #researchers:
Submissions for this year's MASSIMO GRATTAROLA AWARD just opened up. #MGAward23

Come and submit your creative, curious, and courageous project #ideas about how, where, when, and why to interrogate the #functional activity of the #brain in 2D and 3D model systems.

This is a great #opportunity to connect with #experts in a growing field and get a glimpse at the future.

For more information, check out:
3brain.com/the-3brain-massimo-
#neuroscience #organoids

2023-02-28

Our @3Brain representatives are busy at #SLAS23 to showcase our 3D #biointerface technology 😃

It's a great opportunity to listen in on how to interrogate the activity of #intelligent cellular #networks!

Come and pay a visit to Booth #830 too!

Client Info

Server: https://mastodon.social
Version: 2025.07
Repository: https://github.com/cyevgeniy/lmst